Создание постов и других текстов через нейросети (книга)

5,0/5 ·
Создан: 12 июня 2024 г. Обновлён: 20 марта 2026 г.

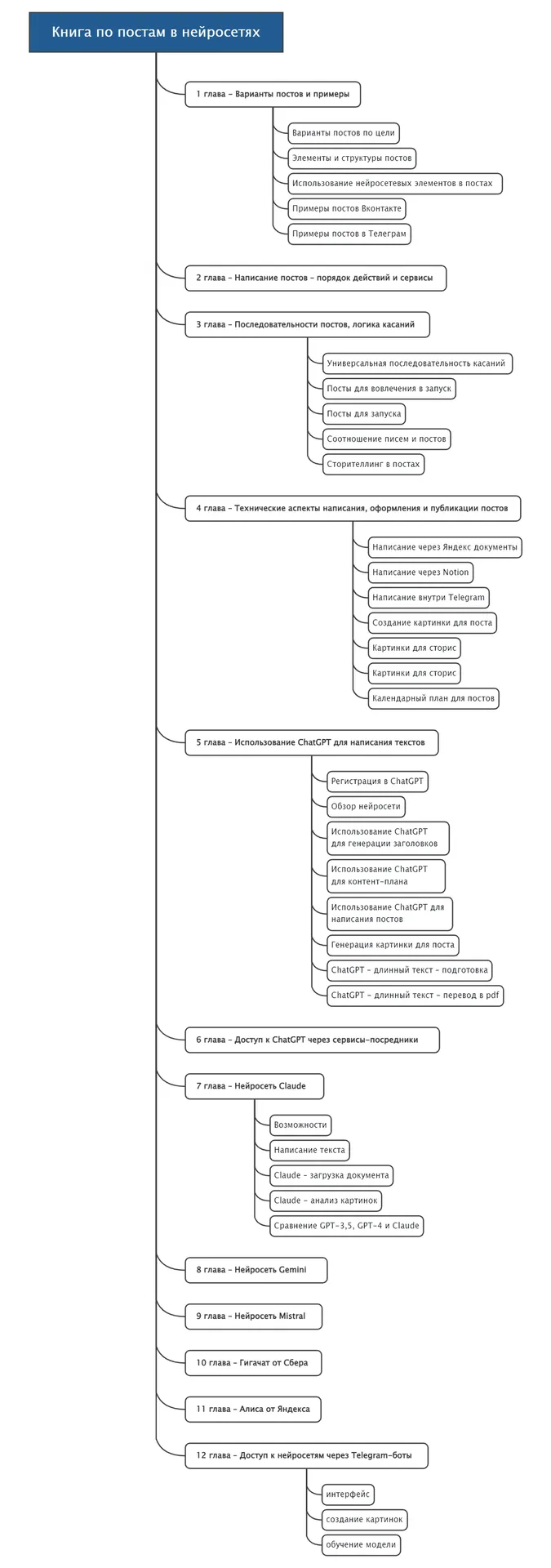
Практическое руководство (книга объемом 402 страницы) по автоматизации создания текстового контента с помощью инструментов искусственного интеллекта. Материал охватывает полный цикл работы с текстами для социальных сетей, рассылок, статей и PDF-материалов.

Основное внимание уделено интеграции различных нейросетей в ежедневную работу маркетолога или автора контента. Рассматриваются как флагманские модели (ChatGPT, Claude, Gemini), так и локальные решения (Яндекс Алиса, GigaChat), а также способы доступа к ним через сервисы-посредники и Telegram-боты. Книга содержит готовые методики составления запросов (промпт-инжиниринг), логику построения контент-стратегий и технические советы по оформлению и публикации материалов.

Другие материалы автора

Мини-курс по созданию лояльной аудитории Можно купить
312 ₽

Мини-курс по созданию лояльной аудитории

Дмитрий Зверев
Тренинг по созданию клуба в онлайн-проекте Можно купить
830 ₽

Тренинг по созданию клуба в онлайн-проекте

Дмитрий Зверев
Мини-тренинг по планированию контента в вашем онлайн-проекте 2.0 Можно купить
246 ₽

Мини-тренинг по планированию контента в вашем онлайн-проекте 2.0

Дмитрий Зверев
5,0 · 3 отзыва
L
luxfero
10 августа 2024 г.
Достоинства

Интересный материал, можно подсмотреть некоторые шаблоны для промтов.

Недостатки

Недостатков не обнаружено. Совсем

X
XBoss
28 июля 2024 г.
Достоинства

Книга Дмитрия Зверева «Создание постов и других текстов через нейросети» — полезное руководство по использованию ИИ для создания качественного контента.

Недостатки

Чисто. Ни одной претензии

U
ufovo
27 июля 2024 г.
Достоинства

Материал хорошо систематизирован, курс мотивирует и поднимает настроение. Подойдет для начинающих, удобно разобраны темы видов контента и промтов для GPT.

Недостатки

Информацию можно найти в открытом доступе бесплатно, автор субъективно воспринимается как инфоцыган.

Поделитесь своим опытом прохождения курса

Ещё интересные курсы

Развитие ясновидения и интуиции Можно купить
80 ₽ 990 ₽ −92%
5.0

Развитие ясновидения и интуиции

Т
Можно купить
160 ₽ 6 000 ₽ −97%
5.0

Таро: практика

Анна Гак
Пробуждение внутренней силы и самореализация Можно купить
364 ₽ 2 000 ₽ −82%

Пробуждение внутренней силы и самореализация

David Wong
Секс без проникновения Можно купить
294 ₽ 990 ₽ −70%

Секс без проникновения

Secrets
Травы для поддержания нейропластичности мозга Можно купить
80 ₽ 450 ₽ −82%
5.0

Травы для поддержания нейропластичности мозга

Елена Корсун
Портреты карандашом: свет, тень и пропорции Можно купить
172 ₽ 690 ₽ −75%

Портреты карандашом: свет, тень и пропорции

Juan Perednik
Фэн-Шуй навигатор на каждый день 2025 Можно купить
384 ₽ 11 000 ₽ −97%

Фэн-Шуй навигатор на каждый день 2025

Ольга Николаева
Подготовка к защите без фигуранта Предзаказ
7 803 ₽ 12 900 ₽ −40%

Подготовка к защите без фигуранта

Алекс Вяткин