Тренинг по созданию клуба в онлайн-проекте

0/5 ·
Создан: 23 марта 2026 г.

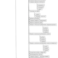
Клубная модель в онлайн-проекте позволяет превратить разовые продажи в систему стабильного дохода через регулярную подписку. Этот тренинг закрывает весь цикл запуска: от выбора бизнес-модели и планирования контента до технической сборки на GetCourse.

Внутри разбираются не только технические настройки (от создания лендингов до автоматизации продлений), но и маркетинговые стратегии: как выстраивать лояльность, удерживать участников и увеличивать конверсию в покупку ваших флагманских продуктов. Автор делает акцент на модели ручного продления доступа вместо автоматических рекуррентных списаний, что позволяет сформировать более осознанное и вовлеченное сообщество.

К финалу обучения вы пройдете путь от идеи до готового к запуску закрытого сообщества с настроенными процессами приема платежей и управления контентом.

Другие материалы автора

Тренинг по созданию электронных книг и PDF 2.0 Можно купить
598 ₽

Тренинг по созданию электронных книг и PDF 2.0

Дмитрий Зверев
Создание постов и других текстов через нейросети Можно купить
40 ₽ 1 170 ₽ −97%

Создание постов и других текстов через нейросети

Дмитрий Зверев
0 · 0 отзывов

Отзывов пока нет. Будьте первым!

Ещё интересные курсы

Fastbusiness: Заработок на обучении в закрытых группах ВКонтакте Можно купить
208 ₽

Fastbusiness: Заработок на обучении в закрытых группах ВКонтакте

Б
Можно купить
480 ₽ 5 500 ₽ −91%

Блог для развития своего проекта

Мария Олендарь
Б
Можно купить
224 ₽

Бизнес-Модель Будущего

LiveContent
И
Можно купить
364 ₽ 5 500 ₽ −93%
1.0

Интенсив «Личный бренд»

cozy.and.lazy
Т
Можно купить
180 ₽ 585 ₽ −69%

Тотальный старт в инфомаркетинге

Дмитрий Зверев
Портфель продюсера на 5 000 000 ₽ Можно купить
130 ₽

Портфель продюсера на 5 000 000 ₽

Кир Уланов
В
Можно купить
486 ₽

Внутренняя рассрочка на GetCourse

Юлия Мосина