Тотальная эффективность инфомаркетинга 4.0

0/5 ·
Создан: 2 июля 2019 г. Обновлён: 23 марта 2026 г.

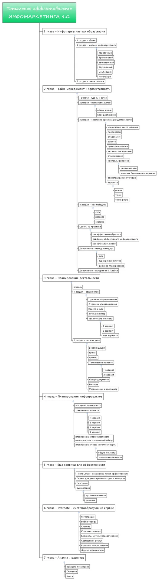
Работа из дома часто превращается в хаос, где управление временем и задачами становится критической точкой роста для бизнеса. Эта система помогает перестроить личные процессы так, чтобы фокусироваться на приоритетных задачах и увеличивать прибыль без увеличения рабочего дня. Внутри разбираются методы управления проектами и личной продуктивности, адаптированные специально для специфики инфобизнеса. Вы научитесь настраивать планирование и исполнение задач так, чтобы делать больше важного за меньший промежуток времени.

Другие материалы автора

П
Можно купить
80 ₽ 980 ₽ −92%

Проведение вебинаров на GetCourse и перевод их в автовебинары

Дмитрий Зверев
Тотальная эффективность инфомаркетинга 6.0 Можно купить
80 ₽

Тотальная эффективность инфомаркетинга 6.0

Дмитрий Зверев
Комплект структур подписных и продающих страниц Можно купить
118 ₽

Комплект структур подписных и продающих страниц

Дмитрий Зверев
Создание ваших качественных видео в домашних условиях 4.0 Можно купить
266 ₽

Создание ваших качественных видео в домашних условиях 4.0

Дмитрий Зверев
Продукты-шаблоны в вашем онлайн-проекте 2.0 Можно купить
184 ₽ 670 ₽ −73%

Продукты-шаблоны в вашем онлайн-проекте 2.0

Дмитрий Зверев
0 · 0 отзывов

Отзывов пока нет. Будьте первым!

Ещё интересные курсы

Как вставать рано и наслаждаться жизнью Можно купить
80 ₽ 1 200 ₽ −93%
2.9

Как вставать рано и наслаждаться жизнью

Super Leader. Программа развития лидерства и управления проектами Можно купить
170 ₽

Super Leader. Программа развития лидерства и управления проектами

Петр Дикий
А
Можно купить
454 ₽ 1 420 ₽ −68%

Аудио гипноз "Ускоренное обучение"

Елена Вальяк
С
Можно купить
150 ₽ 900 ₽ −83%

Сделай это! Преодолеть прокрастинацию

Андрей Патрушев