Интеграция с 1С для начинающих

0/5 ·
Создан: 20 февраля 2021 г. Обновлён: 23 марта 2026 г.

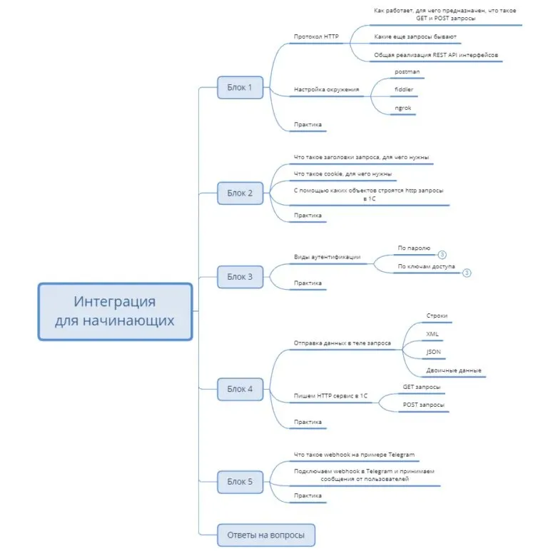
Вам необходимо наладить обмен данными между 1С и внешними системами, но вы не знаете, с чего начать — здесь разбираются базовые инструменты и архитектурные подходы для настройки интеграций. Курс объясняет принципы работы механизмов обмена, которые позволяют передавать справочники, документы и остатки товаров, минимизируя ручной ввод данных. Материал ориентирован на разработчиков и технических специалистов начального уровня, которые хотят автоматизировать взаимодействие 1С с сайтами, CRM или другими учетными системами.

Другие материалы автора

Интеграция 1С и Битрикс 24 через расширения Можно купить
158 ₽ 2 990 ₽ −95%

Интеграция 1С и Битрикс 24 через расширения

Илья Низамов
И
Можно купить
274 ₽ 5 990 ₽ −95%
5.0

Интеграция 1С и Битрикс 24 через расширения

Илья Низамов
Telegram 1C. Полный разбор API Можно купить
80 ₽ 1 000 ₽ −92%
3.0

Telegram 1C. Полный разбор API

Илья Низамов
Разработка HTML интерфейса мобильного приложения 1С Можно купить
80 ₽ 1 000 ₽ −92%

Разработка HTML интерфейса мобильного приложения 1С

Илья Низамов
Сервер взаимодействия 1С на Python Можно купить
80 ₽ 1 500 ₽ −95%

Сервер взаимодействия 1С на Python

Илья Низамов
P
Можно купить
112 ₽ 2 691 ₽ −96%

Power BI 1С. Курс по интеграции

Илья Низамов
N
Можно купить
80 ₽ 1 000 ₽ −92%

NuxtJS + 1C. Личный кабинет контрагента

Илья Низамов
Р
Можно купить
532 ₽ 9 800 ₽ −95%

Разработка сайта на Django для оформления заказов контрагентами в 1С

Илья Низамов
0 · 0 отзывов

Отзывов пока нет. Будьте первым!

Ещё интересные курсы

Скрипт аренды и проката автомобилей на базе WordPress Можно купить
252 ₽ 1 000 ₽ −75%

Скрипт аренды и проката автомобилей на базе WordPress

1
Можно купить
568 ₽ 6 300 ₽ −91%

1С Лекция 5.0 Прототипирование для авторов собственных продуктов

Конвертация данных 3.0 Можно купить
150 ₽ 7 800 ₽ −98%
5.0

Конвертация данных 3.0

xCRUD - Data Management System Можно купить
98 ₽ 909 ₽ −89%

xCRUD - Data Management System

Spring Boot - инструкция для начинающих Можно купить
238 ₽ 670 ₽ −64%

Spring Boot - инструкция для начинающих

Udemy
Node with React: Fullstack Web Development Можно купить
384 ₽ 580 ₽ −34%

Node with React: Fullstack Web Development

Udemy
N
Можно купить
196 ₽ 720 ₽ −73%

Node JS: Advanced Concepts

Udemy
E
Можно купить
108 ₽ 3 000 ₽ −96%

EXCEL и 1С. Полезные приемы и обработки

infostart
BuildWall - Шаблон сайта строительной компании Можно купить
266 ₽ 4 800 ₽ −94%

BuildWall - Шаблон сайта строительной компании

Zemez
Mobile SMS Gateway - Рассылка СМС с сайта через ваш Android Можно купить
292 ₽ 2 700 ₽ −89%

Mobile SMS Gateway - Рассылка СМС с сайта через ваш Android

Codecanyon
Работа в отраслевом решении «Альфа-Авто: Автосалон + Автосервис + Автозапчасти Проф, редакция 5» Можно купить
500 ₽ 8 800 ₽ −94%

Работа в отраслевом решении «Альфа-Авто: Автосалон + Автосервис + Автозапчасти Проф, редакция 5»

РАРУС
Безопасность проекта: аутентификация в Keycloak Можно купить
762 ₽ 12 500 ₽ −94%

Безопасность проекта: аутентификация в Keycloak

Слерм